必赢亚洲

新闻动态

首页 >> 新闻动态 >> 公司新闻

喜讯 | 必赢亚洲一连斩获企业级、小我私家级、项目级三项立异大奖!

2023年03月10日    1598 阅读


                                                                                粤港澳大湾区企业立异力榜单

3月10日,,,,,,,由深圳工业总会主理的以「引发工业经济活力,,,,,,,助推企业高质量生长」为主题的第三届深圳企业立异增进大会暨深圳工业总会2022年度年会在深圳五洲宾馆盛大举行。 。。 。。。。;;;1赜侵抟涣痘衿笠导丁⑿∥宜郊壹丁⑾钅考度盍⒁齑蠼保,,,,,应邀出席大会领奖。 。。 。。。。


                                                                    第三届深圳企业立异增进大会

深圳工业总会于2001年注册设立,,,,,,,是以效劳于工业界为主的工商领域经济类社会整体,,,,,,,是天下第一个与联合国工业生长组织建设非政府机构相助关系的社团组织。 。。 。。。。

立异是引领企业生长的第一动力,,,,,,,是建设现代化经济系统的战略支持。 。。 。。。。作为聚会重头戏,,,,,,,大会宣布了“2022粤港澳大湾区企业立异力榜单”、“第二十一届深圳企业立异纪录”等多项立异大奖名单,,,,,,,并对获奖企业及小我私家举行盛大的表扬,,,,,,,以此树立标杆,,,,,,,推动深圳企业实现高质量生长。 。。 。。。。
                                                               2022粤港澳大湾区企业立异力榜单


必赢亚洲依附卓越的自主研发实力与立异驱动力脱颖而出,,,,,,,荣登“2022粤港澳大湾区企业立异力榜单——立异成绩榜”,,,,,,,公司董事长兼总裁李波先生获评“立异优异人物榜”声誉称呼。 。。 。。。。

必赢亚洲(中国区)官方网站

“立异成绩榜” 及“立异优异人物榜”

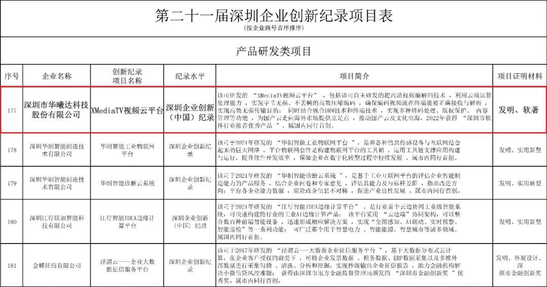
同时,,,,,,,公司的XMediaTV视频云平台项目上榜第二十一届“深圳企业立异(中国)纪录”。 。。 。。。。XMediaTV视频云平台是公司面向全球OTT行业打造的视频云SaaS平台,,,,,,,提供OTT+智慧家庭营业融合生态解决计划,,,,,,,通过接纳云+端的组合方法按需无邪设置,,,,,,,让OTT运营商以较低的初始投入快速启动OTT营业,,,,,,,为国产云走向外洋市场提供驻足点,,,,,,,助力国产云及文化出海。 。。 。。。。

必赢亚洲(中国区)官方网站


“深圳企业立异(中国)纪录”

此次,,,,,,,XMediaTV 视频云平台上榜“深圳企业立异(中国)纪录”是对公司软件研发实力的认可,,,,,,,同时也体现了公司对研发投入方面的重视。 。。 。。。。

在粤港澳大湾区建设的主要战略机缘期,,,,,,,公司将以市场为导向,,,,,,,继续践行“平台+智能终端+云效劳”的生长战略,,,,,,,依托5G、VR/AR及云媒体手艺为全球运营商提供领先的数字视讯、智能联接及云效劳整体解决计划,,,,,,,并向智慧家庭领域一连推进,,,,,,,为粤港澳大湾区的高质量生长孝顺一份实力。 。。 。。。。

返回上一页
必赢亚洲(中国区)官方网站

全球领先的智慧家庭生态解决计划提供商

邮件地点:info@sdmctech.com

地点:深圳市南山区高新园科技南十二路18号长虹科技大厦19层

关注我们:

©2003-2025 必赢亚洲 |  粤ICP备09102630号-1

【网站地图】【sitemap】